天源评估天源评估
安徽等多省份明确!400万以下项目不用公开招标
来源:中国政府采购报综合    发布日期:2025-09-26    人气:572
 

近期,吉林、山东、安徽等地发布2026年版《政府采购集中采购目录及标准》,有些明确400万以下项目不用公开招标。

吉林

近日,吉林省财政厅印发《吉林省政府集中采购目录及标准(2026年版)》,自2026年1月1日起实施。

分散采购限额标准

(一)限额标准。省和市(州)级单位政府采购货物、服务项目分散采购限额标准为50万元,工程项目分散采购限额标准为100万元;县(市、区)级单位政府采购货物、服务项目分散采购限额标准为30万元,工程项目分散采购限额标准为60万元。

(二)实施形式。政府集中采购目录外,同一品目或类别全年累计采购额度未超过分散采购限额标准的,采购人自行开展采购活动;超过分散采购限额标准的,应择优委托具备相应专业能力的政府采购代理机构采购实施分散采购。会议费以及水、电、燃气、集中供热取暖费等采购项目,国家或地方有明确统一收费标准的,采购人可不执行分散采购程序,按照有关规定进行支付。

公开招标数额标准

政府采购货物和服务项目公数额标准。政府采购货物、服务项目公开招标数额标准为200万元,政府采购工程以及与工程建设有关的货物、服务公开招标数额标准按照国务院有关规定执行。

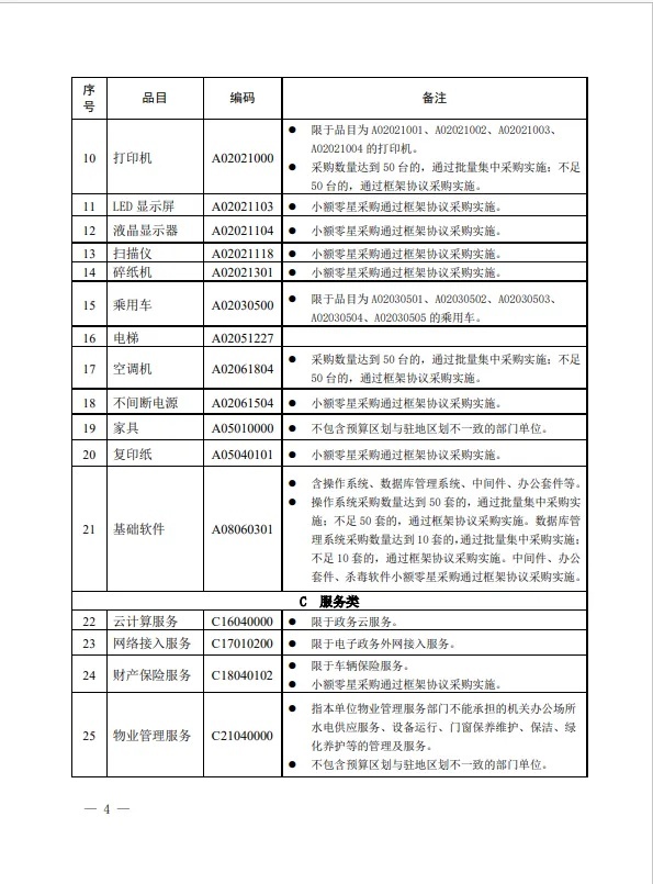
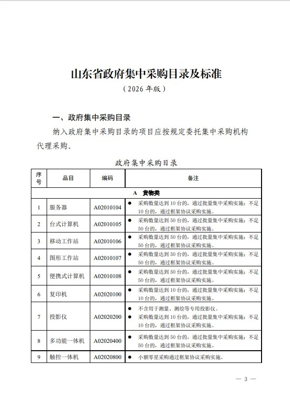
山东

近日,山东省财政厅印发《山东省政府集中采购目录及标准(2026年版)》,自2026年1月1日起实施。

分散采购限额标准

(一)除集中采购机构采购项目外,单项或批量采购预算达到分散采购限额标准的项目,依法实行分散采购。

(二)省级,济南、青岛市本级单位货物、服务、工程项目分散采购限额标准100万元;市级,济南、青岛县级单位货物、服务项目分散采购限额标准50万元,工程项目分散采购限额标准60万元;县级(不含济南、青岛) 货物、服务 项目分散采购限额标准30万元,工程项目分散采购限额标准60万元。

公开招标数额标准

政府采购货物和服务项目公开招标数额省级、济南、青岛标准为400万元,市县级(不含济南、青岛)标准为200万元。

原文如下:

安徽

近日,安徽省财政厅印发《安徽省政府集中采购目录及标准(2026年版)》,自2026年1月1日起实施。

分散采购限额标准

(一)除集中采购机构采购项目外,单项或批量采购预算达到分散采购限额标准的项目应按《中华人民共和国政府采购法》和《中华人民共和国招标投标法》等有关规定执行。

(二)省级单位货物、服务、工程项目分散采购限额标准100万元;市县级单位货物、服务项目分散采购限额标准50万元,工程项目分散采购限额标准60万元。

(三)集中采购目录以外且分散采购限额标准以下的项目,不属于《中华人民共和国政府采购法》规定的政府采购项目,由采购人按照相关预算支出管理规定和本单位内部控制制度组织实施采购。

公开招标数额标准

政府采购货物和服务项目公开招标数额标准为400万元。政府采购工程以及与工程建设有关的货物、服务公开招标数额标准按照国务院有关规定执行。

原文如下:

来源:中国政府采购报综合

天源评估
扫一扫·了解更多 扫一扫·了解更多

联系我们 电话:0551-65605707、65605708
传真:0551-65605709
地址:合肥市蒙城北路73号天源大厦
备案号:皖ICP备11015939号
皖公网安备:34010302001869号
Copyright  2021  安徽天源价格房地产土地评估经纪有限公司  版权所有